1月10日,深圳证券交易所披露的信息显示,杭州本松新材料技术股份有限公司、机械工业第九设计研究院股份有限公司和杭州景杰生物科技股份有限公司(下称“景杰生物”)的首发将于2023年1月17日上会,接受创业板上市委员会的现场审议。
其中,景杰生物于2022年6月30日在创业板递交招股书,计划募资5.14亿元,将用于蛋白质组学科技服务平台升级项目、高端科研及诊断抗体试剂生产项目,以及基于蛋白质组学技术的综合研发平台项目。

据招股书介绍,景杰生物以蛋白质分析技术为核心,通过提供蛋白质组学技术服务和抗体试剂产品,服务于生命科学基础研究、药物研发和临床诊疗。目前,该公司的主营业务包括蛋白质组学技术服务和抗体试剂产品两个板块。
天眼查信息显示,景杰生物成立于2010年,于2020年整体变更为股份公司。目前,该公司的注册资本为3.6亿元,法定代表人为程仲毅,主要股东包括蒋旦如、国投创业、程仲毅、IDG资本等。

景杰生物在招股书中表示,该公司是国内开展4D蛋白质组学、蛋白质修饰组学技术服务的先行者,并始终坚持自主研发蛋白质组分析的相关技术和质谱配套的试剂,可以提供多达26种蛋白质翻译后修饰组分析服务,其中11种是公司开发的新型项目。
2019年、2020年、2021年和2022年上半年,景杰生物的营收分别为1.16亿元、1.53亿元、2.21亿元和8932.54万元,净利润分别为2317.67万元、4132.78万元、6815.45万元和944.71万元,扣非后净利润分别为2130.23万元、3320.39万元、5277.79万元和828.58万元。

随着业务规模的快速扩张,景杰生物应收账款增速较快。报告期各期末,该公司的应收账款账面余额分别为1591.60万元、4459.22万元、7900.30万元和1.07亿元,其中账龄在1年以内的比例分别为89.22%、91.07%、84.97%和79.10%。
据介绍,景杰生物高度重视研发投入,逐步建立了业内领先的蛋白质组学技术服务平台。报告期内,该公司的研发费用分别为1230.59万元、2223.38万元、3563.65万元和1281.96万元,占营业收入比例分别为10.61%、14.49%、16.12%和14.35%。
目前,景杰生物共拥有国内外发明专利13项,软件著作权6项。截至报告期末,该公司拥有员工310人,其中研发人员38人。景杰生物在招股书中称,该公司员工学历较高,硕士及以上学历员工合计225人,占比72.58%,其中博士27人。
而智慧芽数据显示,景杰生物共有17项专利申请信息,均为发明专利,其中有效专利9项。通过算法分析,该企业的专利布局主要专注在纳米颗粒、聚合物、微混合、赖氨酸、组合物等技术领域。
景杰生物在招股书中称,其于2020年将抗体试剂产品确立为未来业务发展的重点方向,进一步加大抗体试剂产品的研发投入以及市场拓展力度。报告期内,该公司针对抗体试剂产品投入的研发费用分别为580.93万元、1466.94万元、2448.03万元和802.58万元。
报告期内,景杰生物抗体试剂产品产生的销售收入分别为566.52万元、1040.18万元、4966.32万元和2177.06万元,占主营业务收入的比重分别为4.89%、6.78%、22.47%和24.37%,经营规模较小且主要为抗体科研试剂。
报告期内,景杰生物抗体试剂产品的库存商品余额分别为76.88万元、180.31万元、823.27万元和1281.23万元,而报告期内的抗体试剂产品的产销率分别为20.02%、29.03%、14.74%和18.69%。
本次上市前,景杰生物的共同实际控制人蒋旦如直接持有该公司25.8955%股权,Yingming Zhao(赵英明)未直接持有该公司股份,但其控制的杭州承鼎为杭州哲驰的执行事务合伙人,因此间接控制景杰生物9.6816%表决权。
其中,赵英明与蒋旦如系夫妻关系,而程仲毅直接持有景杰生物8.1437%的股份,三人合计控制该公司43.7208%的表决权,为共同实际控制人。其中,赵英明为景杰生物董事长,程仲毅为董事、总经理,蒋旦如则为董事。
特别说明的是,赵英明现为美国国籍,曾担任华东化工学院(现华东理工大学)化学系助教。1998年至2000年,赵英明曾任美国西奈山伊坎医学院助理教授,后历任美国德克萨斯大学西南医学中心助理教授、副教授,2008年10月至今历任芝加哥大学副教授,现任教授。
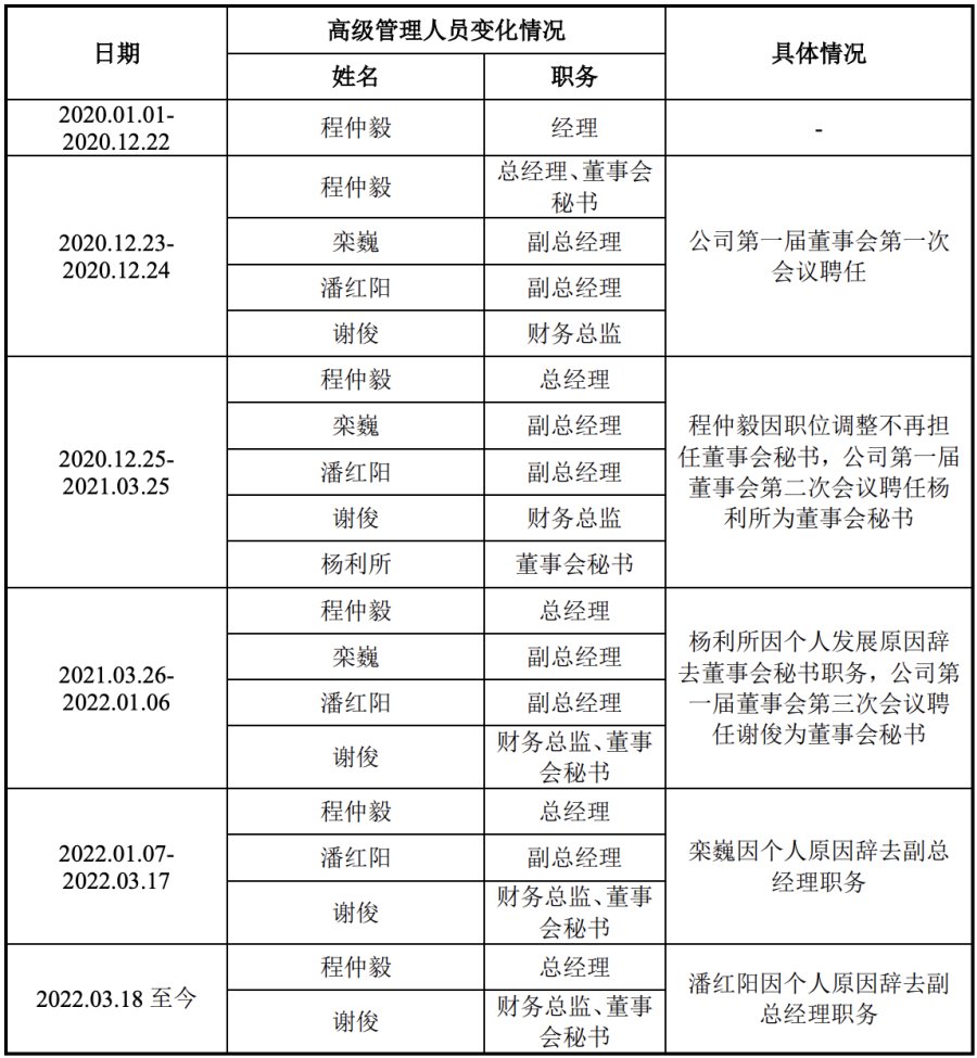
据招股书披露,景杰生物于2020年至今共有多名高管离职,其中杨利所因个人发展原因于2021年初辞去董事会秘书职务,副总经理栾巍、潘红阳先后于2022年初辞职,辞职原因均系“个人原因”。

除了景杰生物的实际控制人外,该公司的股东还包括上海江村、国投创业基金等。其中,上海江村持股24.6453%,国投创业基金持股10.3916%,杭州哲驰持股9.6816%,珠海瑛杰持股7.1429%。
同时,成都博远持股3.9286%,苏州隆门六号持股1.7779%,达晨创鸿持股1.7143%,姜绪荣持股1.4286%,福州泰弘、西藏数联均分别持股1.0714%,青岛正永持股0.8929%,浙江和信、珠海泰弘均分别持股0.7143%,财智创赢持股0.4286%,海南华昆持股0.3571%。

值得一提的是,上海江村所持有的景杰生物部分股权已被法院冻结。招股书显示,挂号网(杭州)科技有限公司(以下简称“挂号网”)向上海仲裁委员会申请财产保全,请求冻结被申请人上海江村的银行存款人民币2292.80万元或查封、扣押其相应价值财产。
2022年7月16日,浦东法院(下称“浦东法院”)向杭州市钱塘区人民法院(下称“钱塘法院”)发出《委托执行函》((2022)沪0115执保3249号),委托钱塘法院协助办理上海江村名下相关财产的查封冻结。
同一时期,浦东法院要求景杰生物协助执行冻结上海江村持有该公司人民币2292.80万元的股权,冻结期限三年,自该协助执行通知书送达之日起计算。根据股权冻结公示信息,该等股权冻结的期限自2022年7月15日至2025年7月14日止。
但在2022年8月,挂号网、上海江村、自然人武大圣及上海泰坤堂中医医院有限公司(下称“上海泰坤堂”)签署和解协议,明确上海泰坤堂应当于2022年8月31日之前代上海江村和武大圣向挂号网指定账户支付剩余股权回购款、逾期利息及相关费用。
随后的2022年8月29日,挂号网出具《确认函》,确认已收到上海泰坤堂支付的《和解协议书》项下的所有应付款项,并进一步确认本次仲裁案件中基于仲裁请求各方的争议和纠纷已解决完毕。
同日,挂号网分别向上海仲裁委员会和浦东法院发出《解除财产保全申请书》,申请解除对上海江村银行账户和股权的全部财产保全措施。截至招股书签署日,上海江村持有景杰生物人民币2292.80万元股权的股权冻结尚未解除。
 
                                        贝多财经
贝多财经官方正观号
 
  iPhone版
                                        iPhone版  Android版
                                        Android版  
  
  
 