参照《中共中央组织部 人力资源社会保障部关于进一步做好事业单位公开招聘工作的通知》(人社部发〔2024〕57号)、《河南省事业单位公开招聘工作规程》(豫人社〔2015〕55号)等文件精神,根据学校发展规划和教师队伍建设的需要,结合学校实际,现面向社会招聘人事代理工作人员16名。
一、指导原则
为确保高质量完成面试工作任务。在招聘工作过程中坚持任人唯贤、公道正派,坚持事业为上、注重实绩;坚持依法、公平、公正、科学、安全的原则;充分做到信息公开、程序公开、结果公开;规范面试程序,严肃工作纪律。确保本次公开招聘工作顺利进行。
二、公开招聘工作组织领导
学校招聘工作在省教育厅的指导监督下开展工作。学校成立由主要领导为组长,相关班子成员为副组长,人事科、党政办、教务科、纪检监察室及相关部门负责人组成招聘工作领导小组,领导小组下设办公室,分管人事的班子成员兼任办公室主任。人事科具体负责招聘组织、协调工作。
三、招聘岗位、专业及人数
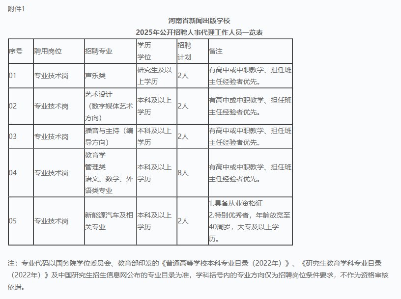
本次面向社会公开招聘工作人员16名,岗位设置、招聘专业、招聘人数详见《河南省新闻出版学校2025年公开招聘人事代理工作人员一览表》(附件),应聘人员报名专业须与招聘专业相一致,招聘专业以国务院学位委员会、教育部印发的本科教育学科专业目录和研究生教育学科专业目录(2022年)为准。
四、招聘条件
(一)应聘人员必须具备的基本条件:
1.具有中华人民共和国国籍;
2.遵守宪法和法律;
3.具有良好的品行;
4.具有正常履行职责的身体条件;
5.具备教师的基本素质,语言表达能力、逻辑思维能力强,为人师表;
6.年龄在35周岁以下(1990年1月1日及以后出生);
7.岗位所需的专业和其他条件(详见附件1《河南省新闻出版学校2025年公开招聘人事代理工作人员一览表》)。
(二)有下列情形之一的不得报名应聘:
1.刑事处罚期限未满或者涉嫌违法犯罪正在接受调查的人员;
2.尚未解除党纪、政纪处分或正在接受纪律审查的人员;
3.曾在公开招聘考试中被认定有舞弊等严重违反招聘纪律行为的人员;
4.国家和省另有规定不得应聘到事业单位的人员。
五、招聘工作程序
(一)公布招聘信息
招聘公告经省教育厅审核备案后,同时发布在河南省新闻出版学校网站(http://www.hncbxx.com)公开发布招聘信息,发布时间从2025年10月20日至2025年10月23日。
(二)网上报名
1.报名时间:2025年10月22日9:00至2025年10月23日17:00,逾期不再受理。
2.报名方式:应聘人员登录(https://hnxwcb.cezhiyun.com/)进行注册、按照要求填报信息、完成网上报名。
3.报名要求:
(1)网上报名平台不支持手机、平板报名,请使用电脑报名,电脑端建议使用最新版的Edge、360安全浏览器、火狐、Chrome浏览器;
(2)应聘人员应仔细阅读招聘公告,并按照要求如实填写相关信息,上传个人真实资料;
(3)每人限报1个岗位,请应聘人员慎重选报,多报或重复报名的,取消此次考试资格。报名成功后务必牢记登录密码,应聘人员可凭此密码登录查询个人相关信息。
(三)资格审核
1.应聘人员应慎重选报报考岗位,学校根据招聘条件对报考人员填报的信息进行资格初审,应聘人员可在填报信息提交成功1日后登录原报名网站查询是否通过资格审查。报考资料不全、未按要求填报的,按审核不合格处理,造成的后果由报考人员本人承担;
2.通过资格初审人数与招聘人数的比例原则上不低于3:1,达不到规定比例的,经学校公开招聘工作领导小组研究,相应核减该岗位招聘人数,直至取消该岗位招聘;
3.资格审查贯穿招聘全过程,一旦发现应聘人员资格不符,随时取消其应聘资格;
4.应聘人员须在网上资格审核通过后,缴纳考务费30元/人。
(三)考试
本次公开招聘考试采用面试方式进行。
1.面试环节:分为专业课试讲和答辩两个环节,满分100分;2.面试内容:按照应聘人员所报专业的主干课程作为试讲内容(不指定教材);
3.面试形式:采取无生授课、微型课、现场板书授课方式;
4.面试采用现场抽签,按照抽签序号依次进行。全程录音录像,现场公布面试成绩;
5.面试成绩低于60分者,将不予聘用。
(四)体检和考察
应聘人员体检工作由学校统一组织(体检费用自理),由学校纪检部门监督。并对体检合格人员的思想表现、个人能力、拟任岗位资格等情况进行考察。如应聘人员考察不合格者(包括资格不符合条件者),取消其资格。如出现应聘人员放弃考察资格或考察不合格的,不再递补。
(五)拟聘人员公示
体检、考察合格人员为拟聘人员。拟聘用人员经河南省新闻出版学校和省教育厅研究同意后,在河南省新闻出版学校网站上进行公示,接受应聘人员和社会各界的监督,公示时间为5个工作日,经公示无异议的应聘人员办理相关入职手续。
六、纪律与监督
学校纪检监察部门对整个公开招聘工作进行监督检查,对举报和申诉进行调查查处。对违反考试纪律的应聘人员,视情节轻重取消考试资格,已被聘用的取消其聘用资格。对违反公开招聘纪律的工作人员,视情节轻重,给予相应处理。
重要提示:应聘人员须及时关注河南省新闻出版学校网站(http://www.hncbxx.com)公开发布关于公开招聘的相关信息,因本人原因造成考试延误自行承担一切后果。
咨询电话:0371 - 63783898
监督电话:0371 - 63583868
技术电话:0371 - 55131765
2025年10月20日
附件1:《2025年公开招聘人事代理工作人员一览表》

iPhone版
Android版
河南省教育网