

图源:豆包
最近,全国多地传来商铺写字楼租金下调的消息。
对酒店投资人来说,这本应是个利好信号。然而,不少酒店投资人却笑不出来。
不少酒店加盟商发现自己居然成了“高房租钉子户”,他们今年感到前所未有的焦虑——收入锐减,租金却维持在高位,经营压力与日俱增。
近年来,许多酒店投资人为了控制成本,开启了各种“花式”降租的方法。
有的尝试以共享酒店空间的方式,引入其他商业,来分摊租金、减轻压力;
有的选择硬刚房东,单方面宣布降租甚至免租。
而这所有的根源,都要从高房租让酒店投资人有苦难言的状况说起。
毕竟,国内酒店业发展模式大部分都是租赁模式。
在市场好的情况下,高房租还能承受。
但如今随着商旅市场疲软、内卷加剧,高房租或许成为压垮酒店加盟商们的最后一根稻草。
过去,租赁酒店这种模式因投资门槛变低,资金投入占比变小,成本分摊到未来整个租赁期内,成为不少酒店投资人群体的首选模型。
成本是压垮每一个实体门店的最后一支稻草,酒店租赁模式在高租金的压力下,逐步遇到了瓶颈。
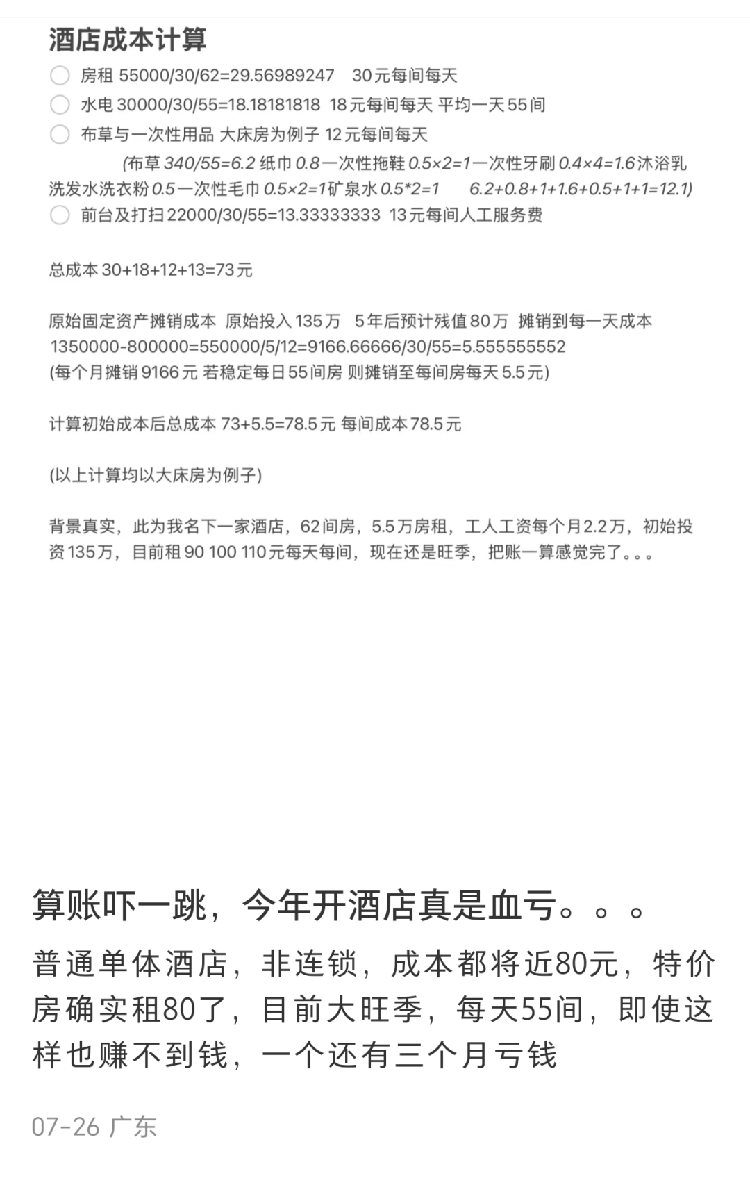
在酒店行业,有三座难以逾越的大山,即人工、水电、租金这三项成本。
如果说人工和水电成本属于相对固定的成本,通常涨幅波动不大,那么房租可就是弹性成本了,且基本上呈现出逐年递增的态势。
一般来说,大部分连锁酒店的房租、水电与人工的成本占比大约平均占到30%、10%和30%的比例。
相关数据显示,一线城市五星级酒店的月租金范围为每平米150—200元,按单房面积50平米计算,单房月租金每平米为7500—10000元。
这也是为什么近两年商旅市场疲软的大背景下,很多五星级酒店先撑不住的重要原因。
因为几个月的租金很可能会烧进去一两年的利润。
近两年,房租上涨压得酒店加盟商喘不过气来的消息在网上随处可见。


图源:小红书
就在前不久,不少长沙廷泊酒店(长沙树木岭地铁站店)的业主们来到酒店维权,因为他们在6月收到酒店通知,称因经营状况不佳,酒店方要求免除6月的租金,并下调以后的租金标准。
在没有与业主进行协商的情况下,酒店单方面按照自己的决定执行并将降租后的租金打给业主,这让业主们非常不满。
据了解,此前双方签订的合同中租期15年,当时租金是37元/平米,每三年递增6%。
最后,根据双方协商结果,今年7月酒店方会将物业退还给业主。


图源:湖南都市
无独有偶,今年长沙延年洋湖公园酒店也因单方面要求降租与业主产生矛盾。
“如果租金高于每月36元/㎡的话,我们可以直接关门,关门就意味着两败俱伤,对谁都没有好处。今年1月到6月,我们已经亏损了300多万。”
酒店总经理接受媒体采访时的一席话更是道出无数酒店加盟商的心酸。
对酒店加盟商来说,房租始终是最大的痛点,因为房租只要一上涨,酒店成本就会像火箭般飙升,利润也会随之节节败退。
有的租赁合同里还有“营业额抽成”条款,如当出租率超过一定份额,租金还要额外计提抽成。
这就导致酒店生意越好,房东抽成越多,酒店的利润反而越来越低了。
租金不断上涨,酒店房价却没有多大变化甚至下滑,不少酒店加盟商正在房租的重压下艰难求生。
今年以来,50城住宅平均租金继续保持同比下跌。
但事实上,比住宅租金跳得更严重的则是写字楼和商铺市场。
戴德梁行数据显示从2021年第四季度至今,一线城市的写字楼租金一直处于下行通道,其中上海表现相对较好,但当前甲级写字楼租金已跌至四年前的76%。
换言之,四年的累计跌幅达到24%。
从CBRE发布的二季度数据来看,一线城市租金下行的趋势仍在延续,最大降幅甚至超过15%。

图源:CBRE
这轮降租潮释放出最关键的信号是:市场正在倒逼行业重构游戏规则。
以前业主动不动就每年递增,现在谈续约压根不敢提出来。
随着国内酒店供给过剩已经成为不争的事实,酒店行业也从野蛮生长的增量时代进入了存量时代的贴身肉搏,品牌陷入高度同质化的漩涡,“内卷”已从竞争现象升级为生存危机。
2025年上半年,北京市规模以上住宿和餐饮业利润下滑67%,较去年进一步收缩。
737.8亿营收只赚到2.47亿利润,利润率只有千分之三,比不断下调的银行利息都要低。

图源:北京市统计局
这还只是北京的数据,只是上半年,还不包括暑期数据。
当下国内的酒店市场,已经不能用红海来形容了,堪比一片火海。

图源:指点网
据指酒店转让平台点网统计,酒店转让困难的原因中七成以上是因为租金过高。
当然,许多房东也察觉到了这一问题,开始以降租的方式来挽回那些即将“出逃”的酒店投资人。
在行业扩张放缓、市场竞争加剧的背景下,有业内人士直言,如果酒店物业租金不降,今年下半年会有一批酒店投资人人闭店离场。如此一来,酒店物业租赁需求进一步下滑,房东要赚到钱也变得更具挑战性。
此前,据酒店转让平台指点网预估,酒店物业市场租金或将在2025年6月左右迎来缓慢下降趋势。
当然,一些精明的酒店加盟商为了对抗租金成本,开始花样百出地“抠”租金、省租金,比如以“拼组”的方式,共享时段和门店空间,从而分摊租金成本。
近年来,有不少酒店把门店空间一分为二或者一分为三,同时经营多种业态,比如月子中心、瑜伽馆、茶空间等。
面对客流下滑、租金高企的双重压力,移位换新址往往是理想的选择,但现实总会把理想戳破。
对于很多酒店加盟商来说,如果算上前期装修成本,“搬家”可能意味着更大的损失。
租金下降固然是好事,但并不意味着所有酒店都能活下来。
据不完全统计,2025年上半年全国超过600家中高端酒店关闭,高端酒店占30%。
有业内人士甚至预测2025年可能会有超过30%的酒店和民宿面临倒闭。
当前国内酒店市场的需求侧正经历下行压力,“涨不动价”“客流下降”等成为高频词汇。与2023年高基数相比,2024年以来各档酒店的平均房价(ADR)和每房收益(RevPAR)普遍转入同比下滑。
然而,在住宿需求尚未回到疫情前水平时,市场供应反而比当年增加了两成以上。
酒店之家数据显示,截至2024年底,全国酒店总量已突破37万家。
由此带来的直接后果是入住率下滑和价格内卷频发。
据STR统计,2025年上半年整体RevPAR同比下降5%,入住率和平均房价双双下滑。

图源:STR
可以预见的是,在行业整体进入存量竞争下半场后,市场出清和并购整合将不可避免,盲目扩张的后遗症正在逐步显现。
前几天,身边一位资深酒店投资人给我讲了一个段子:
一打工人去饭店吃饭,点了碗面,15块钱;
饭店老板让农民降菜价,不降就不买;
店铺业主让饭店老板交房租,不交就清退;
银行让店铺业主还按揭,还不上就收店。
结果农民的菜价降了,饭店老板和店铺业主商量着房租也降了,15块钱的面也降了,但还是没人进饭店吃饭。
大鱼占了水缸,小鱼吞了海藻,等到连水草都剩不下的时候,小鱼们却说这一切都是大鱼的错。
难道不应该觉得当下更需要更大的鱼缸、更多的活水吗?
当下不少酒店投资人觉得酒店生意难做,其实是市场波动、客源分流、成本上升等多重因素交织的结果。
面对经营困境时,如果只是一味找房东谈降租,甚至单方面强制降租,看似是“现实压力下的无奈之举”,实际上却是酒店投资逻辑缺失、契约精神淡漠以及经营心态错位的集中体现。
当下国内酒店业粗放式发展的时代已经过去,野蛮生长的红利也已消失殆尽。
真正决定收益的还是酒店产品的核心竞争力。
住宿需求不会消亡,但平庸者必将退场。
产品和服务才是酒店安身立命的根本,当行业从拼规模向拼效率,每个局中人都需要向极致和效率靠齐,差异化、精细化运营和品牌化发展将成为2025年酒店业破局的关键。
租金降了,产品力和运营能力不变,酒店还是会继续亏损。
在没有建立起有效竞争力之前,跑去找房东降租,不过是“治标不治本”。
房东与租户自古以来都是唇齿相依、利益与共的合作关系,更是鱼水关系。
在酒店市场这轮去伪求真、挤水炼金过程中,酒店投资人作为“鱼”也要学会更多生存技能。
END.
统筹 | 轮值主编|张凯强 编辑 | 屁屁
文中部分图片来源于网络。
酒管财经原创内容,未经授权,禁止任何转载;
酒管财经
酒管财经官方正观号
iPhone版
Android版