出品|三言Pro 作者|DorAemon
近期,北京中日友好医院胸外科副主任医师肖某遭举报婚内出轨多人,该院规培住院医师、协和医学院4+4博士董某莹也引起争议。
据了解,我国传统的医学生培养模式,需要攻读临床五年制(本科)、临床“5+3”一体化(本硕连读)或者临床八年制(本博连读),方有资格参加执业医师考试,并最终站上手术台。
而“4+4”是指4年非医学专业教育加4年医学教育。这种模式允许已经有4年非医学专业的本科毕业生,通过4年医学博士课程和规培教育,直接晋升为执业医生。
这种模式目的是好的,能够为医疗行业培养很多非医学专业的优秀人才。那么,该如何申请4+4试点班?董某莹符合录取条件吗?
董某莹曾就读于“野鸡学院”?
留学生称哥大巴纳德学院申请难度并不低
事件发生后,董某莹被曝光毕业于哥伦比亚大学巴纳德学院经济学专业。而且据网络消息,李咏女儿、李连杰女儿都曾就读于这个学校。
公开资料显示,巴纳德学院是一所创办于1889年的女子文理学院,该学院于1900年起隶属于哥伦比亚大学,但仍保留独立的董事会与财政机构。
不过,在哥伦比亚大学巴纳德学院官网中,笔者未搜到有关董某莹的信息。

但在哥伦比亚大学学生运营的独立新闻网站中,能查到2018年“巴纳德学术奖获奖者”名单,其中有一位同名学生“Xiying Dong”获得了凯瑟琳·E·普罗沃斯特纪念奖,该奖是为了表彰经济学专业本科生的出色工作。
但问题在于,有网友称哥伦比亚大学巴纳德学院是“挂靠在”一流大学下的“野鸡学院”,董某莹并不应该算作哥大学位,也就不符合协和“4+4”要求。
不过,据极目新闻报道,有在美留学生表示,巴纳德学院在美认可度较高,如果本科直接申请,其申请难度不低,“因为学院的班级规模比较小。”另外,巴纳德学院教学资源与哥大互通,学生可直接申请哥大课程,也可以参与由哥大组织的学术、社会、体育以及课外活动等。
协和试点班录取条件是什么?该如何申请?
协和“4+4”试点班如何申请?
什么是4+4?
三言Pro
,赞6
“4+4”指的是北京协和医学院临床医学专业培养模式改革试点班。根据招生简章介绍,试点班招收学科基础宽厚、热爱医学、个性心理特征适合学医、具备成为卓越医生潜质的优秀本科生攻读医学,以培养多学科背景的高层次拔尖创新医学人才。经教育部批准,我校试点班面向国内外高水平大学招收优秀本科毕业生直接攻读临床医学博士学位。
试点班学制4年,专业核心课程包括多学科整合、以模块结构为特征的基础医学和临床医学课程;实行早期接触临床、“一对一”导师制和全程科研训练;学生毕业时完成博士毕业论文答辩、符合学位授予条件者授予医学博士(M.D.)学位,并提供攻读医学/理学(M.D./Ph.D.)双博士学位的机会。
录取流程是什么?
试点班招生分为春季批次和冬季批次两批,两者区别主要在生源上。其中,春季招生时间为3-5月,面向境内高水平大学本科生;冬季招生时间1-12月,面向境内外高水平大学本科生。
也就是说,国内本科生可以申请春季或者冬季批次;而国外留学生则只能申请冬季批次。

招收人数方面,根据试点班2026春季批次招生简章显示,2026级春招计划名额为45名;本批次拟录取不超25名;

另据2025冬季批次招生简章显示,2025级冬招计划名额为45名。
录取条件是什么?
据官方发布的最新招生简章显示,2026春招(仅面向境内本科生)条件如下(笔者注:非全部条件,仅列出主要内容):

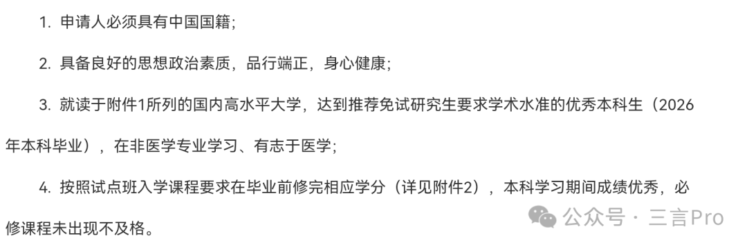
就读于试点班指定的国内高水平大学,达到推荐免试研究生要求学术水准的优秀本科生(2026年本科毕业),在非医学专业学习;
本科学习期间成绩优秀,必修课程未出现不及格。
春招面向境内的招生要求中,对于符合条件的国内大学试点班指定了37所,分别是:
北京大学、中国人民大学、清华大学、北京航空航天大学、北京理工大学、中国农业大学、北京师范大学、中央民族大学、南开大学、天津大学、大连理工大学、吉林大学、哈尔滨工业大学、复旦大学、同济大学、上海交通大学、华东师范大学、南京大学、东南大学、浙江大学、中国科学技术大学、厦门大学、山东大学、中国海洋大学、武汉大学、华中科技大学、中南大学、中山大学、华南理工大学、四川大学、重庆大学、电子科技大学、西安交通大学、西北工业大学、兰州大学、国防科技大学、中国科学院大学。

2026年春季招生要求,有英语成绩和其他学科学分要求,看起来也不容易。仅英语一项,英语6级你能考515分以上吗?
2025冬招(面向境内外本科生)条件如下:

本科就读QS世界大学排名、Times世界大学排名或U.S.News世界大学排名任一排行榜中前100名大学,或U.S.News全美排名前20名的文理学院,在非医学专业学习,有志于医学的应届或往届本科毕业生;
本科学习期间成绩优秀。
冬招面向境外的招生要求中,对于符合条件的大学条件为:
2021-2025年度QS世界大学排名、Times世界大学排名、2020-2025年度U.S.News世界大学排名任一排行榜中排名前100名的大学,或2021-2025年度U.S.News排名前20名的美国文理学院,共190所,包括15所中国大学和175所国外大学。


而本次事件中争议人物董某莹涉及的学校为哥伦比亚大学,位列该表第23位;巴纳德学院位列该表第179位。
如何申请?
根据官方招生简章显示,无论是春招还是冬招,学生都需要提供身份证明、本科成绩证明、实习经历、获奖经历、荣誉证书等材料。

值得注意的是,试点班在申请方式上还要求申请者提供3名推荐人信息。这3名推荐人包括1名申请人的大学任课教师和2名生物医学相关学科副教授(或相当教职)以上职称的推荐人的信息和联系方式,上传由推荐人出具的推荐信,推荐信需要使用推荐人所在单位的信笺纸,有推荐人的亲笔签名。
此外,申请人还要提供具有不少于40小时医院/社区卫生/医生诊所/康复医疗等医疗卫生机构的志愿者服务经历并提供证明和服务单位的评价。
如何选拔?
招生简章显示,试点班工作小组将对申请人进行初审;通过初审后,申请人将参加复试。复试以笔试+多站式考试+专家面试的形式进行。
其中,笔试系申请人要参加生物学、化学等多项考试;多站式考试系考察申请人语言组织能力、个性心理特征以及学医的适应性。
最终根据复试评分和专家组综合评议后,公布拟录取考生名单。
2019年招生规则是什么?
以上是笔者就试点班最新招生简章中的相关信息汇总,而在本次“董某莹事件”中,其系试点班2019级学生。
2019年的招生要求是否和今天一样呢?
根据官方提供的2019年试点班招收本科毕业生招生简章显示,其对申请者条件如下:

要求毕业于2018-2019年度QS世界大学排名或Times世界大学排名任一排行榜中排名前50名的大学;在非医学部/院/系学习,有志于医学的应届或往届本科毕业生,专业不限;必须按照试点班入学课程要求修完相应学分。在校期间平均学分绩点(GPA)不低于3.60(满分4.0)或排名在年级前30%,需要学校开具成绩单或成绩排名证明,并经公证机构公证。

对英语的要求是通过CET6级或相当水平的英语能力考试;总学分要求大于等于66。

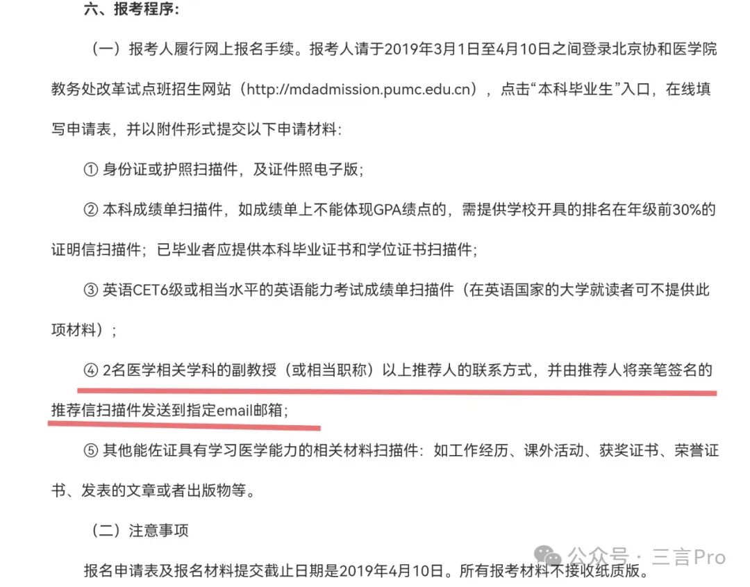
2019年试点班申请人除了需要提供各种成绩证明材料外,还需要2名医学相关学科的副教授(或相当职称)以上推荐人的联系方式,并由推荐人将亲笔签名的推荐信扫描件发送到指定email邮箱。
还有其他能佐证具有学习医学能力的相关材料扫描件:如工作经历、课外活动、获奖证书、荣誉证书、发表的文章或者出版物等。
对比2025冬招对留学生的相关条件,2019年时申请人只需要2名推荐人,并且不需要提供40小时小时医院/社区卫生/医生诊所/康复医疗等医疗卫生机构的志愿者服务经历并提供证明和服务单位的评价。
另外,2019年试点班虽然也是以初审、复试方式进行,但复试内容为笔试+多站式迷你面试形式进行。
不过,具体笔试考核内容以及“迷你面试”是什么,招生简章中并没有详细交代。
学校要求方面,2019年试点班对于符合的大学条件要求为:
2018-2019年度QS世界大学排名或Times世界大学排名任一排行榜中排名前50名的大学,共60所,包括6所中国大学和54所国外大学。

而涉及到董某莹争议的学校,哥伦比亚大学当时位列第17位,理由是QS排名21、Times 排名16;并且当时巴纳德学院并不在表中。
董某莹有没有资格入选?
可以看到,2019年招生简章要求对比最新的要求,相对要简单很多。但争议焦点在于董某莹就读的“巴纳德学院”到底符不符合录取标准?

根据哥伦比亚大学巴纳德官网信息显示,该学院与哥大关系确实紧密,但是只有部分学位可以拿到哥大学位,相关介绍信息如下:
巴纳德学院和哥伦比亚大学的学生共享课程,可以在两个校区上课。从舞蹈到微分数学,从建筑学到哲学,你将拥有一个灵活的文科课程体系,它会随着你的成长而发展,并且你可以根据自身不断变化的兴趣来塑造它。巴纳德的学生还可以选择与哥伦比亚大学的国际与公共事务学院以及工程与应用科学学院合作开展联合学位项目。
巴纳德学院官网
因此,要在巴纳德学院就读,拿到哥大学位,需要参加巴纳德与哥大开展的“国际与公共事务学院以及工程与应用科学学院”联合项目。直白点说,并不包含董某莹的巴纳德学院经济学学位。

同时,巴纳德学院并不在近年QS和U.S. News世界大学排名中;而该学院实际上是U.S.News排名位列第14位的美国文理学院。
有意思的是,2022年时4+4试点班招生简章中,巴纳德学院还不符合要求;

2022年的招生简章里,对海外大学要求仍然和2019年一样;

但是自2023年起至今,试点班招生简章对海外大学的要求便新增了“U.S. News排名前20的美国文理学院”。
按照该要求,巴纳德学院则符合条件。
至此,如果按照2019年的招生标准,董某莹的入选资格确实存在疑点,因为当时巴纳德学院并不符合要求。
但是为何2023年起录取条件增加了“U.S.News排名前20的美国文理学院”?
如果按照最新要求,董某莹就读的巴纳德学院恰好满足条件。但是从常理来看,为何只“限定美国文理学院”?其他国家地区就没有好的文理学院?
抛开巴纳德学院含金量问题,如果其视作哥大,为何近年招生要求中,又单独将巴纳德学院独立列出?
据报道,有留学中介工作人员称,巴纳德学院学生的毕业证为哥大和巴纳德学院两校联发,教育部学历认证书上会出现哥大的名字,其学历在国内招聘市场上,“也有可能被直接当成哥大的”。
这就是个模糊地带。


其次,在试点班招生官网中,能够查看2020年起每届最终录取名单,但是2019年只有招生考试公告,复试时间、复试结果等都没有,这又是为何?
这些疑问,结合董某莹知网论文“消失”等情况,又让整个事件更加扑朔迷离。
三言科技
三言科技官方正观号
iPhone版
Android版