记者丨宁晓敏 见习生丨 屠玲
出品丨鳌头财经(theSankei)
一个月减肥30斤,“刘畊宏女孩”之后,“袁建栋女孩”将成时尚?

10月12日,博瑞医药(688166.SH)董事长袁建栋介绍,亲自试药BGM0504注射液,体重从91公斤降到76公斤。
然而,10月13日晚间,博瑞医药发布股票交易风险提示公告称,公司BGM0504注射液尚处于研发阶段,同时,公司工作人员回应称“个体情况不能代表临床试验数据”。
有意思的是,作为一位学术型人才,袁建栋酷爱养锦鲤,曾支出3228.5万元用于支付锦鲤的购买和养殖的相关费用。
但另一方面,博瑞医药业绩表现平平,2022年和2023年上半年,公司净利润持续下滑。截至2023年上半年,公司负债达24.61亿元,较2018年底的1.06亿元,在4年半时间里增长超22倍。
袁建栋的“减肥药”尚处于研发阶段
减肥药概念股受到资本热捧,一时间“虚火攻心”。
10月12日,博瑞医药董事长袁建栋在投资者电话会上指出,亲自试药BGM0504注射液,体重从91公斤降到76公斤。
袁建栋表示:“在安全性上面我倒没有那么大担心。那我说我自己做的药我就自己来试试了,我试了一下,效果还不错。我大概打了差不多两个月,然后就从91公斤就降到了76公斤,这个效果非常明显。”
两个月减肥30斤,博瑞医药的产品堪称“减肥神药”,而且是董事长“以身试药”,公司10月13日股价猛增20CM,市值单日“增肥”近26亿元。
不仅如此,自2023年9月25日以来,博瑞医药收盘价累计涨幅为57.91%,高于同期行业涨幅及科创50指数涨幅。
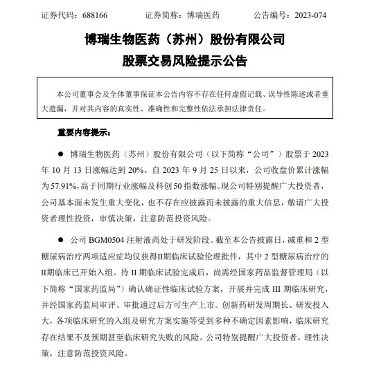
10月13日晚间,博瑞医药发布股票交易风险提示公告称,公司BGM0504注射液尚处于研发阶段。截至本公告披露日,减重和2型糖尿病治疗两项适应症均仅获得Ⅱ期临床试验伦理批件,其中2型糖尿病治疗的Ⅱ期临床已开始入组。待Ⅱ期临床试验完成后,尚需经国家药品监督管理局确认确证性临床试验方案,开展并完成Ⅲ期临床研究,并经国家药监局审评、审批通过后方可生产上市。

博瑞医药提醒,创新药研发周期长、研发投入大,各项临床研究的入组及研究方案实施等受到多种不确定因素影响,临床研究存在结果不及预期甚至临床研究失败的风险。公司特别提醒广大投资者,理性决策,注意防范投资风险。
同时,博瑞医药的工作人员回应称“个体情况不能代表临床试验数据”。
由此看来,博瑞医药董事长袁建栋发挥了“小白鼠”精神,大谈亲身经历,而所用药物尚处临床试验阶段。
博瑞医药在投资者报告中提到,BGM0504注射液是公司自主研发的GLP-1和GIP受体双重激动剂,已完成Ia期临床试验,初步数据显示:BGM0504注射液安全性和耐受性良好,在2.5-15mg剂量递增范围内所有不良反应均为1~2级,未观察到3级及以上不良反应,暴露量(Cmax和AUC0-t)高于等剂量Tirzepatide(文献数据),具有线性比例化剂量反应关系。此外,药效学相关指标还观察到剂量相关性的体重降低,2.5-15mg剂量下给药期末随访(第8/15天)平均体重较基线期下降3.24%~8.30%。
一位业内人士向鳌头财经表示,根据《上市公司信息披露管理办法》,信息披露义务人应当真实、准确、完整、及时地披露信息,不得有虚假记载、误导性陈述或者重大遗漏。“博瑞医药董事长袁建栋需要证明其用药与减肥的关联性等内容,而且还要说明是否有其他‘减肥’行为,这本身就是一大难点。并且,在产品处于临床试验阶段时,就‘跟风’透露效果,难免会陷入‘误导性陈述’的质疑之中。”
实控人一家解禁后套现超5亿元
事实上,博瑞医药“过度乐观”曾有先例。
2020年2月,博瑞医药在披露《关于抗病毒药物研制取得进展的公告》时表示,公司成功开发了瑞德西韦原料药合成工艺和制剂技术,并已经批量生产出瑞德西韦原料药,瑞德西韦制剂批量化生产正在进行中。
然而,经监管核实,博瑞医药公告中所称“批量生产”实际为药品研发中小试、中试等批次的试验性生产。公司尚未取得药监部门批准,也未取得专利权人授权,不具备进行药物商业化批量生产的应有资质。

2020年3月,上交所对博瑞医药下发了监管关注函。随后,博瑞医药时任董秘王征野因此事被上交所通报批评。
有意思的是,袁建栋算得上一个奇人。
2022年年报显示,袁建栋出生于1970年1月,中国国籍,拥有美国永久居留权,博士研究生学历。1992年北京大学化学系本科毕业。1998年美国纽约州立大学博士毕业。1998年至2001年任美国Enzo Biochem Inc.公司高级研究员。现任博瑞医药董事长、总经理。
袁建栋喜欢学术,也喜欢养锦鲤。
上市时的问询函中,上交所指出,2016年1月1日至2019年9月24日,袁建栋在其个人爱好养鱼方面,共计支出3228.5万元,用于支付锦鲤的购买和养殖的相关费用。
在回复上交所的文件中,博瑞医药介绍,袁建栋拥有自己的养殖场两处,共有16方养殖池,成型的锦鲤212条和不计其数的鱼苗。
回复中还确认,袁建栋在国际国内多项锦鲤评比中曾多次获奖,包括第十八届中国锦鲤大赛全场总冠军、全日本综合锦鲤品评会优胜奖等,并曾获得已故日本前首相签发的奖状。
袁建栋也不“缺钱”,博瑞医药2019年11月上市,创始人股份在2022年11月开始解禁。
解禁后,袁建栋及母亲钟伟芳、苏州博瑞鑫稳管理咨询合伙企业(有限公司)是一致行动人,初步统计套现金额超过5亿元。
业绩方面,2022年,博瑞医药实现营业收入10.17亿元,同比下滑3.33%;净利润2.40亿元,同比下滑1.77%,上市后首次出现“双降”。
2023年上半年,博瑞医药实现营业收入5.87亿元,同比增长17.41%;净利润1.09亿元,同比下滑2.29%。
近年来,博瑞医药资产负债率不断提高,2019年至2022年,公司负债率分别为7.61%、21.62%、41.35%和51.91%。
截至2023年上半年,博瑞医药资产负债率达51.12%,依然处于历史高位。
具体来看,截至2023年上半年,博瑞医药总资产达48.14亿元,较2018年底8.75亿元增长4.5倍;负债达24.61亿元,较2018年底1.06亿元增长超22倍。
 
                                        鳌头财经
鳌头财经官方正观号
 
  iPhone版
                                        iPhone版  Android版
                                        Android版  
  
  
 