社会各界:

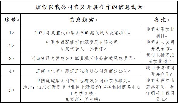
为进一步提高风险防范意识,创造公平竞争市场环境,严厉打击有关企业非法将国有企业注册为股东(以下简称假冒国企)涉及的相关违法犯罪行为,结合国家有关部委工作要求,中国电建集团河南工程有限公司深入开展打击假冒国企专项行动排查工作,坚决铲除违法犯罪利益链条,维护国有企业合法权益,助力营造依法合规、守法经营的市场环境。我司现设置“假冒国企”举报电话和举报信箱,广泛接受社会各界对假冒国企相关行为的举报,同时我司依法向社会公众公布如下虚假以我公司名义开展合作的信息线索,望社会各界擦亮双眼,仔细甄别合作内容,避免上当受骗。

举报电话:0371-63332202

举报邮箱:hngclaw@powerchina.cn

特此通知。

中国电建集团河南工程有限公司

2023年3月23日  

特此声明
本文为正观号作者或机构在正观新闻上传并发布,仅代表该作者或机构观点,不代表正观新闻的观点和立场,正观新闻仅提供信息发布平台。
分享至

还没有评论,快来抢沙发吧!