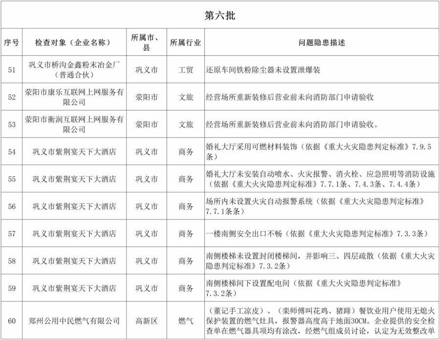
为扎实推进安全生产治本攻坚三年行动,压实企业安全生产主体责任,切实提高隐患排查整改质量,推动重大事故隐患动态清零,按照《河南省安全生产委员会关于开展全省第二轮安全生产明查暗访的通知》,2025年8月28日至9月9日,河南省安全生产明查暗访第一组对郑州市进行了明查暗访,现对明查暗访组发现的突出问题隐患予以集中曝光。各区县(市)、市直有关部门要高度重视,对问题隐患立行立改、依法查处,特别是对典型问题隐患要挂牌督办、追责问责、公开曝光、一案双罚;对问题隐患已整改到位的要持续跟进,防止问题反弹。要深入开展自查自纠,举一反三排查整治,彻底消除安全隐患,确保人民群众生命财产安全。   


编辑:宋雨馨
分享至

还没有评论,快来抢沙发吧!